当前位置:
首页
>
信息公开
>
政府公报
>
2025年
>
第11期(总第119期)
>
市政府部门文件
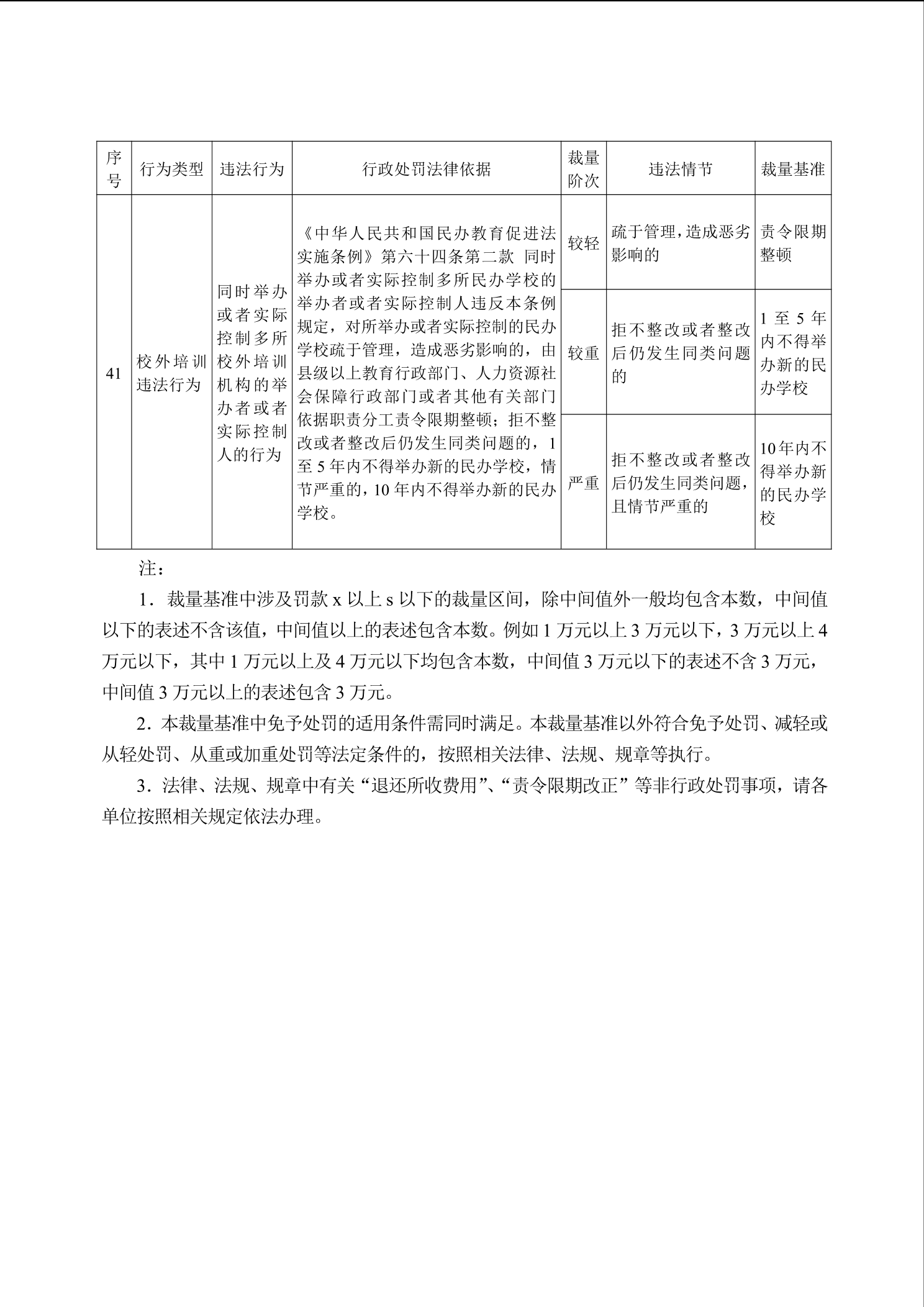
益阳市教育局关于印发《益阳市教育行政处罚自由裁量基准》的通知
中国益阳门户网 www.yiyang.gov.cn
发布时间:2026-02-13 10:00
浏览量:
次
字体:
扫一扫在手机打开当前页
信息来源:市政府办
作者:
责任编辑:市政府办文电科
打印
关闭